
建设银行现金管理 为企业铸就财富 筹划未来
企业资金管理中可能面临的问题 建设银行现金管理
资金使用效率低下 提高资金使用效率
资金筹措成本过高 降低资金成本
资金交易风险高 有效控制风险
集团对下属单位管控力不足 加强集团财务管控力
建设银行现金管理,协助客户加强资金管理,提高资金使用效率,防范资金风险。
建设银行现金管理,为客户量身打造适合其资金管理的现金管理解决方案。
Ø 建设银行现金管理概况
1994年,建设银行开始为企业集团提供现金管理服务;2002年,作为国内第一家提供现金池管理的金融机构,为美国通用电气公司(GE)在华投资企业提供现金管理服务;2008年,建设银行对现金管理业务进行整合,升级和优化了现金管理系统,重点推出了44种典型产品和11个行业解决方案。截至2008年底,建设银行已通过重要客户服务系统(VSS)为财政部、中国石油、中国石化、LG等800余家大型集团企业建立银企直联平台。
2005年、2007年,建设银行重要客户服务系统连续获得中国人民银行“科技进步一等奖”。2008年,位列全球500强的35家中国企业中,有20家采用建行的现金管理服务;位列全球500强的跨国企业中,有15家与建行开展现金管理合作。
Ø 建设银行现金管理的优势和特点
n 品种丰富、功能完备的产品体系
参数化模块化设计,可为客户量身定做。
n 功能领先、安全可靠的系统支持
先进的电子平台,客户“一点”接入,打造其专用/属网络。
n 快速响应、专业专注的专家团队
经验丰富,总分支行三级联动服务。
n 覆盖全国、延伸全球的服务体系
13374家中国内地分支机构、9家海外分行和代表处,与世界100多个国家(地区)的800余家银行建立了外汇支付代理行关系。
n 规范高效、经验丰富的行业实践
国内较早开办现金管理业务的银行之一,客户包括政府客户、国内大型企事业客 户、跨国公司客户、金融同业客户等,积累了大量成功案例。
Ø 服务理念
中国建设银行现金管理,秉承“以市场为导向、以客户为中心”的经营理念,通过专业化团队,根据客户需求,为其定制现金管理解决方案,提供综合性、个性化的全面金融服务和一流的银行服务体验,助力企业财务成长和价值提升,实现银企共赢。
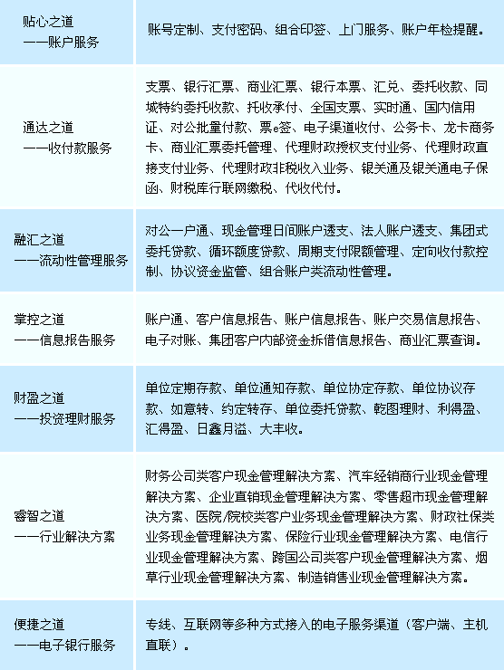
Ø 七大产品线

Ø 行业解决方案
■ 财务公司类客户 ■ 医院/院校类客户 ■ 跨国公司类客户
■ 汽车经销商行业 ■ 财政社保类客户 ■ 烟草行业
■ 直销企业 ■ 保险行业 ■ 制造销售行业
■ 零售超市行业 ■ 电信行业
Ø 业务办理流程
建设银行现金管理,紧跟客户需求,由需求采集分析开始,经方案设计、协商、协议签定、系统测试上线、人员培训至服务开通,持续进行项目后续跟踪和流程优化,致力于为客户提供全方位、全流程的服务。
